커피의 계보?
커피를 즐겨 마시는 커피인으로써 이제부터는 우리가 마시는 커피가 어떤 품종의 커피인지 정도는 알고 마시자!
전 세계에 분포된 커피는 크게 3가지 품종으로 나뉜다. 그것은 ‘아라비카’ ‘로부스타’, ‘리베리카’ 품종이다. 아마 이 중에서 ‘아라비카’ 품종에 대해서는 한 번쯤 들어봤을 것이다. 아라비카 커피는 고급 커피의 대명사로 알려져 다양한 커피 제품에서 ‘고급 아라비카’ 커피를 사용한다는 홍보를 하기 때문이다. 반면, 로브스타나 리베리카는 조금 생소할 수 있다. 이제 각각의 커피 품종은 어떤 차이가 있는지 확실하게 알아보자.

커피의 3대 원종
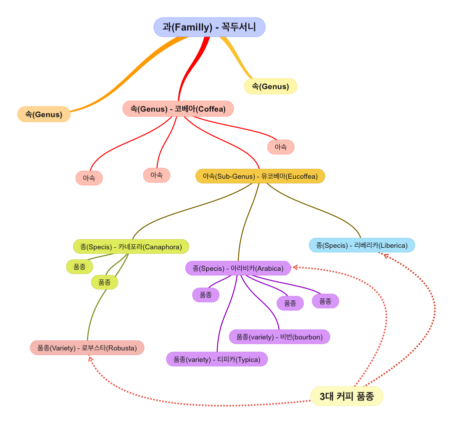
위의 마인드맵은 커피의 생물학적 분류를 정리해 본 것이다. 커피의 품종을 이해하기 위해서는 커피에 대한 생물학적 분류를 조금 이해할 필요가 있다. 이전 포스팅에서 커피는 ‘꼭두서니과’에 속하는 식물임을 소개했다.
커피는 생물학적 분류에서 가장 큰 단위에서 속하는 ‘과(Family)’가 ‘꼭두서니’이다. 그리고 ‘과’는 또 하부 구조인 ‘속(Genus)’으로 나누어진다. ‘속’은 ‘무리’로 이해하면 된다. 커피는 ‘코페아(coffea)속’에 속한다.
그리고 이 코페아속은 크게 4개의 종으로 나뉘고 그중에 우리가 커피라고 말하는 열매를 맺는 종이 ‘유코페아(Eucoffea)’다. 그리고 이 유코페아도 크게 3개의 종으로 다시 나뉘며 그것이 ‘카네포라(Coffea Canaphora)’, ‘아라비카(Coffea Arabica)’, ‘리베리카(Coffea Liberica)’이다. 이를 커피의 ‘3대 원종’이라고 부른다. 우리가 ‘커피의 품종’이라고 말하는 것은 이 3대 원종으로부터 나누어진다.
아라비카(Coffea Arabica)
커피의 3대 원종에 대해서 조금 더 알아보자. 먼저 아라비카종은 대표적으로 티피카와 비번으로 나뉘는데 비번의 경우는 티피카의 변종이다. 이 둘의 특징은 ‘자가수분(Self-Pollination)’을 한다는 것이다. 자가수분이란 하나의 꽃 안에 수술과 암술이 있어서 하나의 꽃 안에서 수술에서 나온 꽃가루가 암술에 수분되는 것이다. 이렇게 됨으로써 외부로부터의 수분을 위한 매개체가 필요 없고 분산이 빠른 장점을 가지고 있다. 그리고 자가순의 장점이자 단점인 것이 종의 다양성이 적어지게 된다. 반면에 같은 형질이 안정적으로 계속 유지된다. 비번이 티피카의 변종임에도 계속해서 객체를 유지할 수 있는 이유가 자가수분하기 때문이며 이는 커피의 품질을 유지하기에 유리하다.
또 아라비카종의 특징은 해발 600~2000m의 아열대 고지대에서 재배되며 일반적으로 에티오피아가 원산지로 알려져 있고 카네포라 종과 비교하면 2배의 염색체를 가지고 있다.
아라비카종의 티피카품종은 주로 중남미와 아시아에서 재배되며 커피콩의 모양은 길쭉하고 얇은 원형을 띠고 있다. 나뭇잎의 모양도 길쭉한 편에 속하고 크기는 작다. 티피카는 병충해에 민감해서 상해를 잘 입어 생산성이 높지 않다. 그뿐만 아니라 고산지대에서 재배되기 때문에 생산에도 사람의 손이 많이 필요해서 가격 면에서도 고가를 형성하고 있다.
비번은 1715년에 우여곡절 끝에 프랑스에서 예멘의 커피 모종을 가지고 와서 아프리카 동부에 있는 부르봉 섬에 식수해 확산한 품종으로 알려져 있다. 비번의 경우도 커피의 품종은 뛰어나지만 병충해에 취약하고 티피카에 비해 커피나무의 줄기나 가지가 단단하지만 강한 바람이나 비에도 손과를 많이 한다.
대표적으로 알려진 티피카 품종의 커피는 블루마운틴, 과테말라 코나, 켄트, 마라고지페, 카투아이, 문도노보 등이 있고 비번의 품종은 푸르푸라 스캔스, 빌라사치, 카파스등이 있다.
카네포라(Coffea Canaphora)
카네포라원종은 아라비카 품종의 특징이었던 자가수분이 되지 않는다. 그렇기 때문에 객체의 고유한 형질을 유지하기 어렵고 다양한 변종들이 만들어진다. 이 종의 대표적인 품종은 로부스타이고 이것이 대부분을 차지하기 때문에 ‘로부스타종’이라고 부르기도 한다.
카네포라는 19세기에 콩고에서 발견되어서 유래되었다고 알려져 있다. 이 품종은 아라비카와 달리 비교적 습도가 높고 낮은 열대의 저지대에서 재배된다. 또한 아라비카처럼 까다롭지 않고 병충해에 강하다. 그러나 로부스타는 고급품종으로 인정받지 못하는데 그 이유는 커피의 향이 부족하고 쓴맛이 강하고 카페인 함량도 아라비카종에 비해 2배 이상으로 많기 때문이다. 저지대에서 잘 자라서 생산을 많이 할 수 있지만 품질 자체의 문제로 인해 많이 재배하지 않아 전 세계 커피 생산량의 20% 정도로만 생산된다. 로브스타는 주로 인스턴트커피를 만들거나 커피의 맛을 블랜딩 하는데 첨가되기도 한다. 대표적으로 유명한 로브스타는 ‘베트남 로브스타’이다. 이 로브스타종의 정식 명칭은 '카네포라 변이종'이다.
리베리카(Coffea Liberica)
마지막으로 리베리카종이 있다. 역사적으로 1794년 아르젤리우스가 쉐리레오네에서 발견했다고 알려져 있으며 1874년에 불(bull)이라는 사람이 이 종의 커피를 ‘리베리카’로 부르면서 지금까지 알려지게 되었다. 이 종은 커피의 3대 원종에 속하지만 사실은 3대 원종이라는 수식어가 어울리지 않을 수도 있다. 강한 쓴맛 때문에 상업적 가치가 낮아 거의 재배되지 않는다.
'커피' 카테고리의 다른 글
| 커피의 기원 - 2부 (0) | 2023.01.12 |
|---|---|
| 커피의 기원 - 1부 (0) | 2023.01.11 |
| 꼭두서니과 식물 - 커피나무를 알아보자! (0) | 2023.01.03 |
| 커피 추출 방법과 카페인 함량 - 2부 (0) | 2022.12.30 |
| 커피 추출 방법과 카페인 함량 - 1부 (0) | 2022.12.30 |
댓글